Clinical Education | ASCRS
thumbprint

ASCRS Clinical Education

ASCRS empowers anterior segment surgeons to improve the vision, outcomes, and quality of life for their patients through innovative approaches to education. Explore ASCRS' library of more than 1,000 on-demand educational resources to start learning today.

New ASCRS Webinar

ASCRS 2025 Refractive Best Paper of Session (BPOS) Webinar

Join us for a special webinar with discussion on three of the winning Best Paper of Session presentations in the Refractive category from the 2025 ASCRS Annual Meeting.

Faculty: Kourtney Houser, MD; Beeran Meghpara, MD; Karolinne Rocha, MD; Vance Thompson, MD
 

View Webinar

2025 ASCRS Annual Meeting On Demand

The ASCRS Annual Meeting On Demand provides registrants in the physician categories with unprecedented digital access to the 2025 ASCRS Annual Meeting in Los Angeles, CA.

  • View over 200 sessions, including main stage sessions, symposia, and instructional courses,
  • Dive into recorded presentations of over 500 papers presented within 40+ paper sessions.
  • Explore hundreds of films and posters by name or by clinical topic.
  • Catch all of the Subspecialty Day sessions you missed onsite (separate registration required).

Don't miss all the sessions you missed in Los Angeles. Learn more and start watching today!
 

Access 2025 On Demand

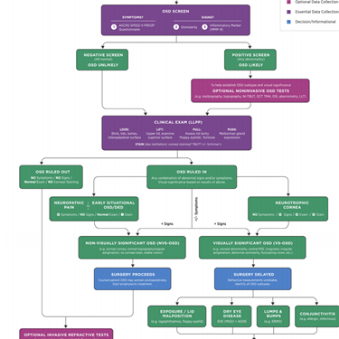
ASCRS Preoperative OSD Algorithm

Recently updated!
The ASCRS Preoperative OSD Algorithm, developed by the ASCRS Cornea Clinical Committee, provides surgeons in busy surgical practices with an easy-to-use framework for diagnosing and treating OSD. With this tool, surgeons can address OSD as part of the process for evaluating presurgical patients.

Learn more about the algorithm and download both the algorithm and preoperative OSD questionnaire today.
 

Learn More and Download

Everything in ophthalmology happens through ASCRS. It is the perfect place to collaborate with colleagues and industry, learn new techniques and skills, and stay at the forefront of our medical specialty.
2023 ASCRS Annual Meeting Evaluation